盘锦市大米协会
盘锦市粮食行业协会
盘锦大米产业联合会
网站首页
走进协会
协会简介
协会章程
组织机构
协会理事
稻米文化
稻米知识
盘锦大米历史
盘锦稻作发展与创新
盘锦大米优势
品牌建设
展会历程
品牌历程
会员之家
会员名录
名企推荐
入会需知
入会申请
政策法规
国家法规
国家标准
地方标准
地方法规
动态信息
通知公告
会员动态
协会动态
行业要闻
行业新闻
联系我们
名称
描述
内容
国家法规
国家标准
地方法规
地方标准
国家法规
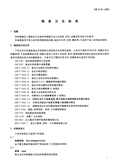
GB 2715-2005 粮食卫生标准
来源:
|
作者:
佚名
|
发布时间:
2017-01-14
|
925
次浏览
|
🔊
点击朗读正文
❚❚
▶
|
分享到:
上一篇:
GBT 17109-......
下一篇:
GBT 18824-......